win11声音驱动蓝屏该如何解Q
Windows11使用技巧
阅读 90
方法/步骤:
方法:进入疑难解答页面
1、win11声音驱动蓝屏该如何解Q,首先进入疑难解答页面。
win11声音驱动蓝屏如何解决Q?我们在使用win11系统的时候,如果是需要声音驱动的,请小心蓝屏问题,即使遇到问题也不要害怕,可以参考小编提供的方法来解决。
方法/步骤:
方法:进入疑难解答页面
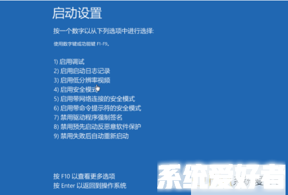
1、win11声音驱动蓝屏该如何解Q,首先进入疑难解答页面。

2、选择安全模式进入,通常是按下键盘“F8”就可以进入安全模式即可。

3、在安全模式内,将最近一次电脑使用时下载的软件、更新等全部删除或者卸载,就可以解决win11蓝屏等问题。

总结:以上就是win11声音驱动蓝屏的解Q方法。